
产品概述
混合空气探测装置(以下简称探测器)主要利用一氧化碳、烟雾及温度等多
个传感器对电池热失控时产生的特征气体、烟雾及温度数据进行实时采集,并通
过复合算法对电池热失控不同阶段的变化进行逻辑研判及分析处理,从而实现对
电池热失控早期状态的监测。探测器通过RS485总线通讯方式实时把设备的状态
汇报给储能火灾报警控制器,通过预警、报警、火警等多级报警形式及时提醒用
户进行合理的决策与处置。
参考执行标准:
GB/T 9969 工业产品使用说明书总则
GB 15322.1-2019 可燃气体探测器 第 1 部分:工业及商业用途点型可燃气
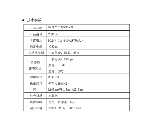
混合空气探测装置
体探测器
GB/T 16838—2005 消防电子产品 环境试验方法及严酷等级
GB 4715-2005 点型感烟火灾探测器
GB 4716-2005 点型感温火灾探测器
GB/T 16838—2005 消防电子产品 环境试验方法及严酷等级
可探测一氧化碳、温度、烟雾;
支持 RS485总线通讯协议;
复合报警策略,报警可靠;
线路板经过三防处理生产工艺,适应潮湿环境;
读取一氧化碳浓度功能。
5. 报警策略
一级报警:当温度超过预警阈值(默认:65°)或 CO(默认:190ppm)或烟雾浓度(默认:
0.3db)任意一个达到报警条件时,判定为一级报警,阈值可设置;
二级火警:当温度(默认:80°)且 CO(默认:190ppm)或烟雾浓度(默认:0.3db)任意
一个达到报警条件时,判定为二级火警,阈值可设置;
6.产品尺寸:

7.接线说明


8. 常见故障分析与排除
以下故障应当由专业人员进行检查和排除
9. 注意事项
1)该探测装置在上电 1 分钟后进入工作状态,在此期间探测单元内的传感器进行
预热;
2) 禁止使用烟头、蚊香等直接接触探测单元内部传感器进行测试,避免器件损
坏。
10. 运输与贮存
运输方式和运输公司的选取要综合考虑安全和经济两个方面的因素,发货
人员认真核对发货单位运号、数量,做好记录,并和提运人员办理好有关手
续,搬运过程中应注意小心轻放,文明作业,避免野蛮装卸。